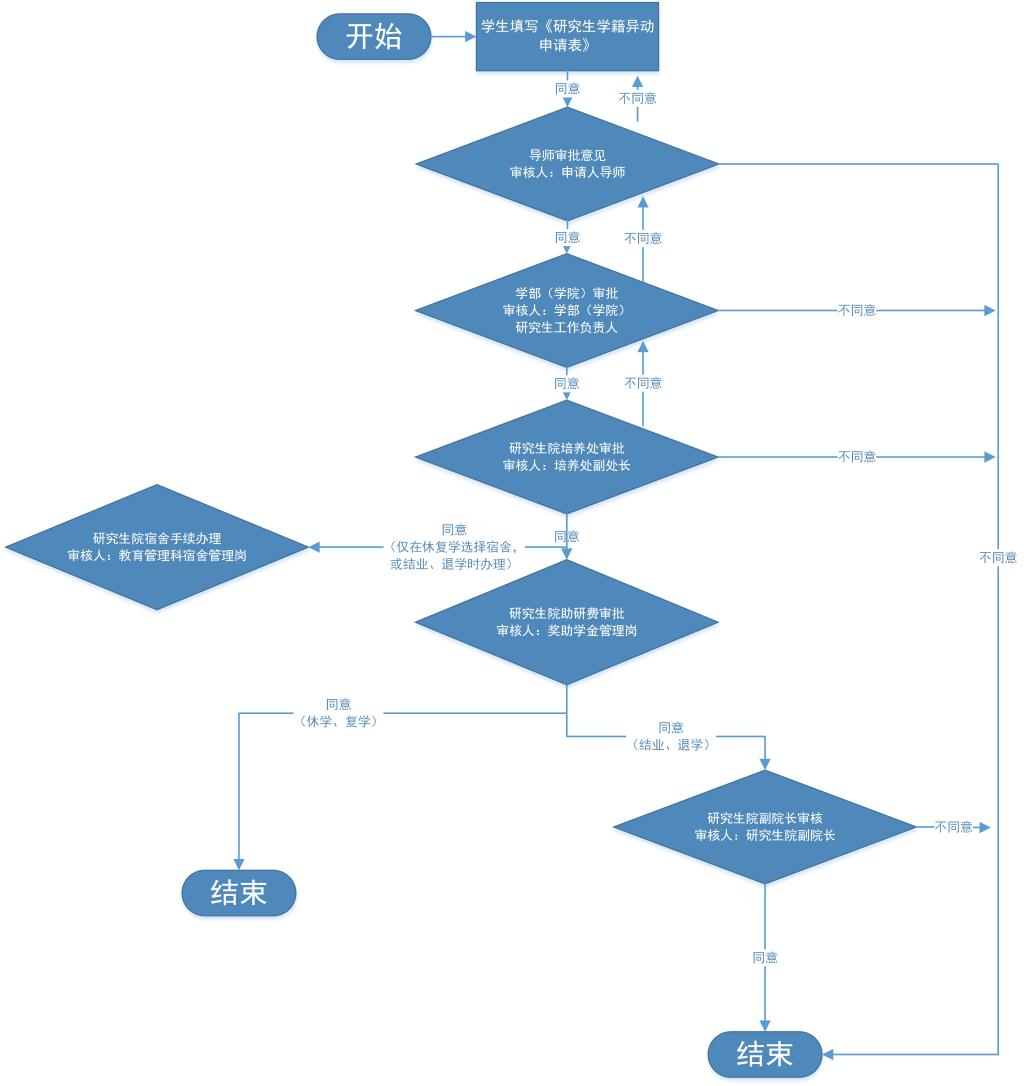
研究生申请进行学籍异动(包括退学、休学、复学、结业、调整专业等),需要符合《大连理工大学研究生学籍管理规定》中的相关要求,其中部分流程自2019年起已通过线上开始办理。
1、可线上办理的类别:休学、复学、结业、退学。
有办理意向的研究生同学可按照“登录校园门户-办事中心-学籍异动(研究生)”的流程在线上申请办理。此类流程原则上不再接收线下申请。
线上办理结业或退学流程的研究生,审批完成后需在离校系统中进行报退,请在离校系统报退完成后,将小两寸蓝底证件照(办理结业研究生需和学信网图像采集照片保持一致)提交至研究生院研教楼 611 室,用于办理结业证书或肄业证书。
线上办理退学流程的研究生如需办理退学证明,请在离校系统报退完成后,至研究生院研教楼612室领取。
2、需要线下办理的类别:研究生调整专业。
有办理意向的同学可下载附件的“研究生调整专业审批表”填写申请。
3、上述业务流程一般程序为:
